Skip to main content
farida hidayati

farida hidayati

3templates
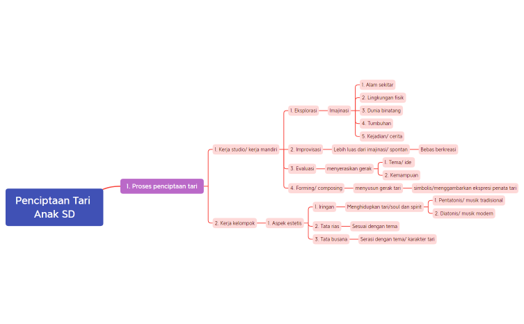
Tugas Farida Hidayati NIM_858566656 modul 7 kb 1 Penciptaan Tari anak SD
Tugas Farida Hidayati NIM_858566656 modul 7 kb 1 Penciptaan Tari anak SD
farida hidayati
Free
Tugas Farida Hidayati NIM_ 858566656 Konsep Pendidikan Seni modul 11 kb.2
Tugas Farida Hidayati NIM_ 858566656 Konsep Pendidikan Seni modul 11 kb.2
farida hidayati
Free
Tugas Farida Hidayati NIM_858566656 modul 7 kb 1 Penciptaan Tari anak SD
Tugas Farida Hidayati NIM_858566656 modul 7 kb 1 Penciptaan Tari anak SD
farida hidayati
Free