Skip to main content
Home
Download
Pricing
Contact Sales
Sign In
Sign Up
PAOLA BAUTISTA
1
templates
All Prices
All Templates
All Languages
Search templates
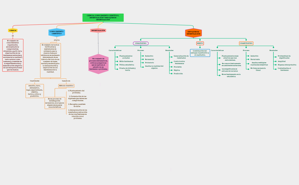
CIENCIA, CONOCIMIENTO CIENTÍFICO, INVESTIGACIÓN Y ENFOQUES DE INVESTIGACIÓN
PAOLA BAUTISTA
Free