Skip to main content
Home
Download
Pricing
Contact Sales
Sign In
Sign Up
Александр По
1
templates
All Prices
All Templates
All Languages
Search templates
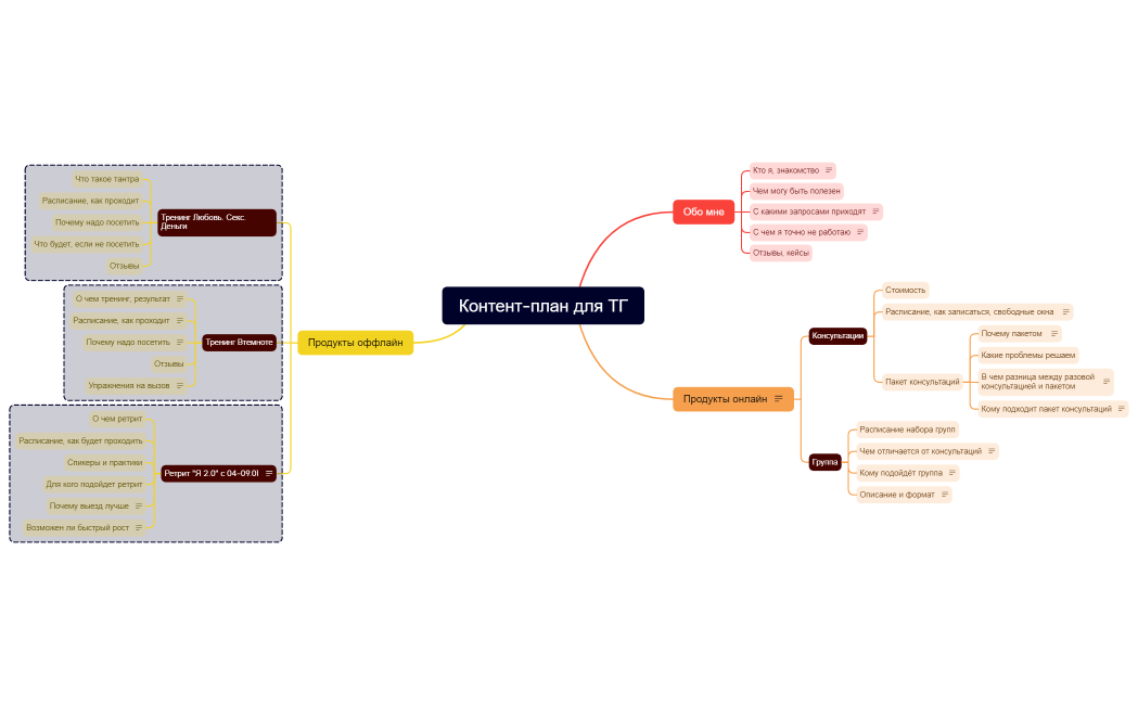
Контент-план для ТГ
Александр По
Free