Skip to main content
Евгений Арефьев

Евгений Арефьев

6templates
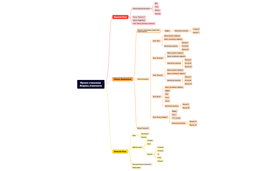
ФИНАЛ Яндекс самокат
ФИНАЛ Яндекс самокат
Евгений Арефьев
Free
ФИНАЛ Яндекс самокат
ФИНАЛ Яндекс самокат
Евгений Арефьев
Free
ФИНАЛ Яндекс самокат
ФИНАЛ Яндекс самокат
Евгений Арефьев
Free
Diplomo
Diplomo
Евгений Арефьев
Free
Без названия 2
Без названия 2
Евгений Арефьев
Free
Без названия 2
Без названия 2
Евгений Арефьев
Free