Skip to main content
Home
Download
Pricing
Contact Sales
Sign In
Sign Up
ExyaBTEvtl
1
templates
All Prices
All Templates
All Languages
Search templates
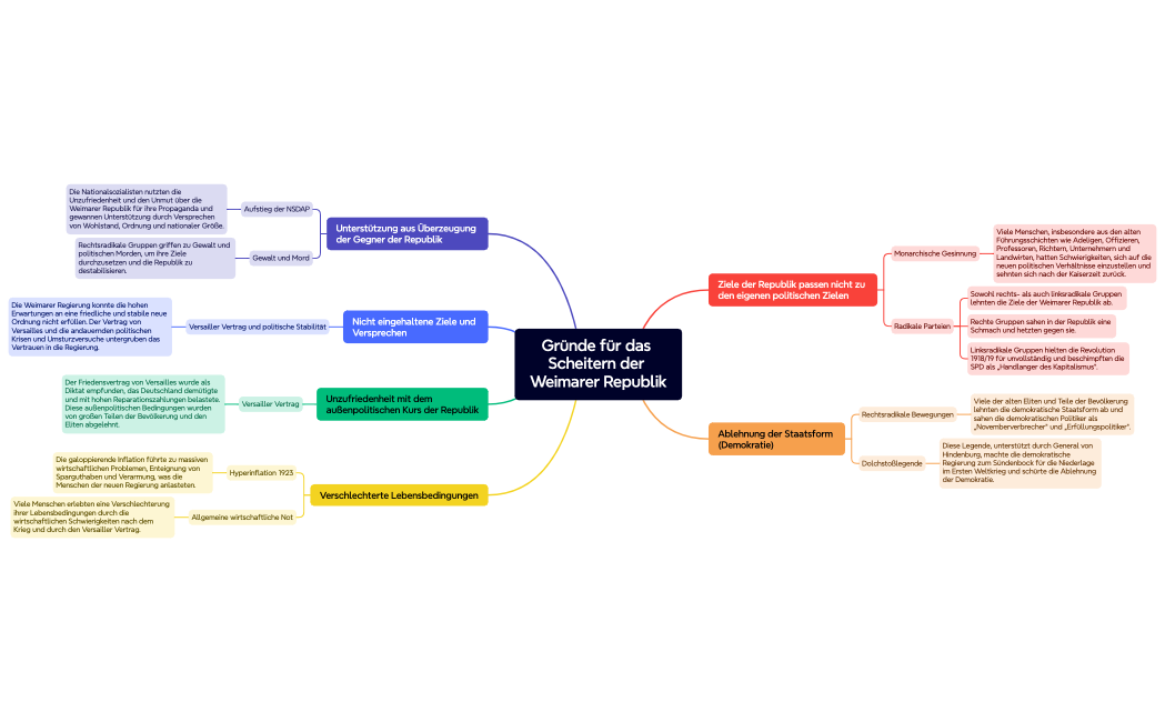
Gründe für das Scheitern der Weimarer Republik
ExyaBTEvtl
Free