Skip to main content
Home
Download
Pricing
Contact Sales
Sign In
Sign Up
ExstqadVsz
2
templates
All Prices
All Templates
All Languages
Search templates
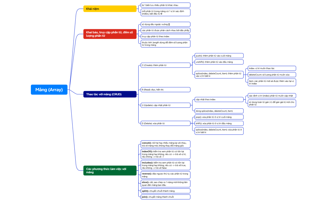
Array
ExstqadVsz
Free
CÂU ĐIỀU KIỆN TRONG JS
ExstqadVsz
Free