Skip to main content
Ирина Дюкарева

Ирина Дюкарева

4templates
Без названия
Без названия
Ирина Дюкарева
Free
Последняя воронка
Последняя воронка
Ирина Дюкарева
Free
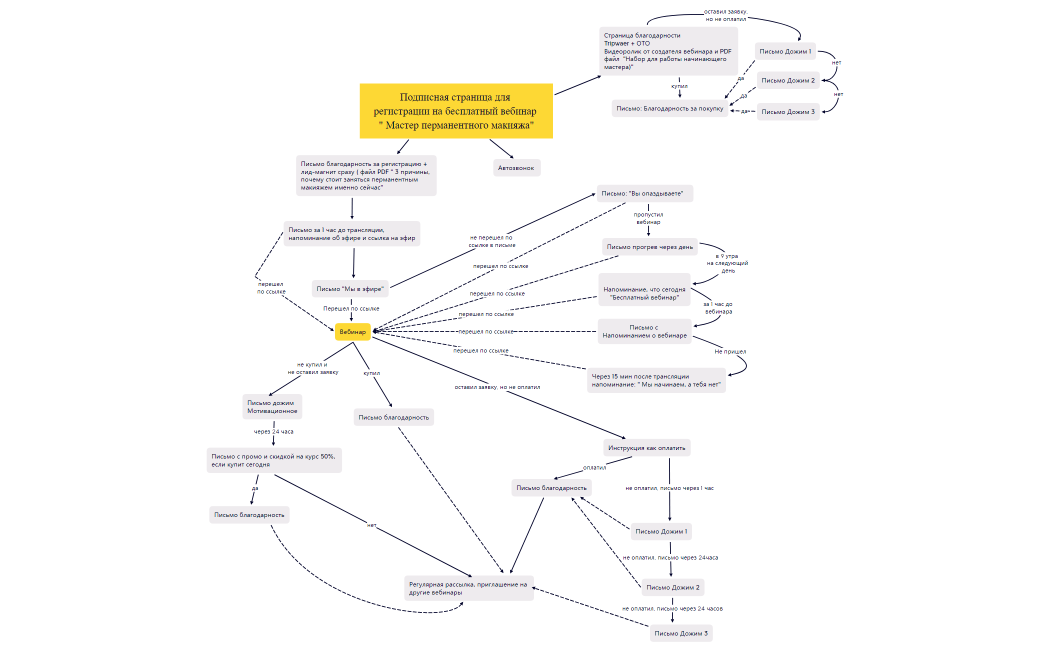
Подписная страница для регистрации на бесплатный вебинар   Мастер перманентного макияжа
Подписная страница для регистрации на бесплатный вебинар Мастер перманентного макияжа
Ирина Дюкарева
Free
Воронка продаж в интеллект-карте
Воронка продаж в интеллект-карте
Ирина Дюкарева
Free