Skip to main content
Home
Download
Pricing
Contact Sales
Sign In
Sign Up
Thanh Vu
1
templates
All Prices
All Templates
All Languages
Search templates
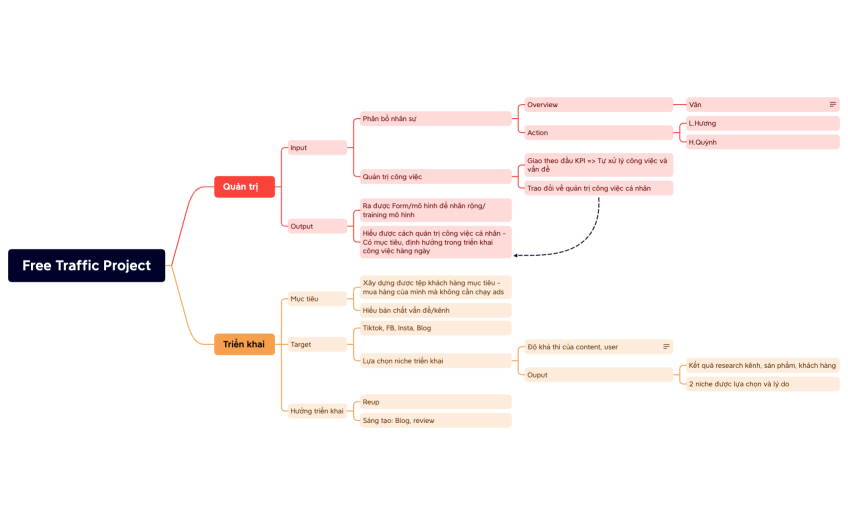
Free Traffic Project
Thanh Vu
Free