Skip to main content
Елена Литвинчук

Елена Литвинчук

5templates
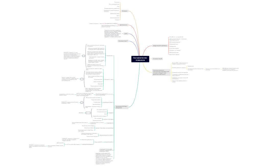
Наставничество психологи
Наставничество психологи
Елена Литвинчук
Free
Наставничество стилисты (4)
Наставничество стилисты (4)
Елена Литвинчук
Free
Наставничество стилисты (4)
Наставничество стилисты (4)
Елена Литвинчук
Free
Наставничество стилисты (4)
Наставничество стилисты (4)
Елена Литвинчук
Free
Наставничество стилисты (4)
Наставничество стилисты (4)
Елена Литвинчук
Free