Skip to main content
Aliya Ispayeva

Aliya Ispayeva

11templates
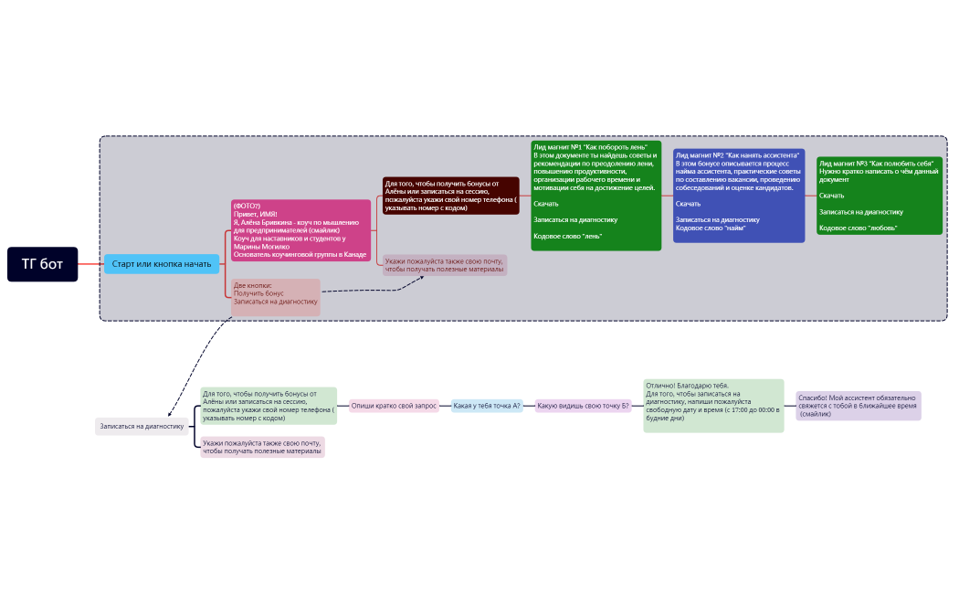
Цепочка бота
Цепочка бота
Aliya Ispayeva
Free
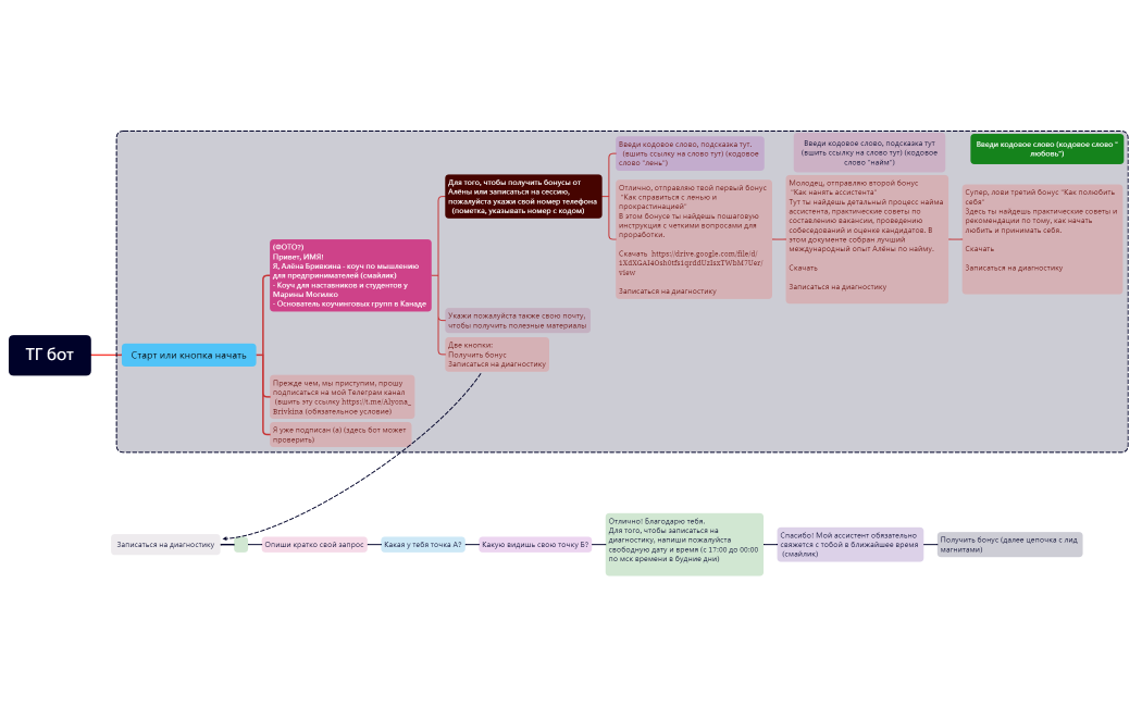
Цепочка бота
Цепочка бота
Aliya Ispayeva
Free
Цепочка бота
Цепочка бота
Aliya Ispayeva
Free
Цепочка бота
Цепочка бота
Aliya Ispayeva
Free
Цепочка бота
Цепочка бота
Aliya Ispayeva
Free
Цепочка бота
Цепочка бота
Aliya Ispayeva
Free
Цепочка бота
Цепочка бота
Aliya Ispayeva
Free
Цепочка бота
Цепочка бота
Aliya Ispayeva
Free
Цепочка бота
Цепочка бота
Aliya Ispayeva
Free