Skip to main content
Home
Download
Pricing
Contact Sales
Sign In
Sign Up
Nick Ieraci
3
templates
All Prices
All Templates
All Languages
Search templates
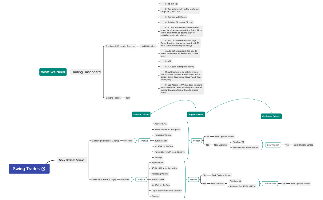
Swing Trades
Nick Ieraci
Free
Moby Trading Team
Nick Ieraci
Free
Untitled
Nick Ieraci
Free