Skip to main content
Shyen Lee

Shyen Lee

8templates
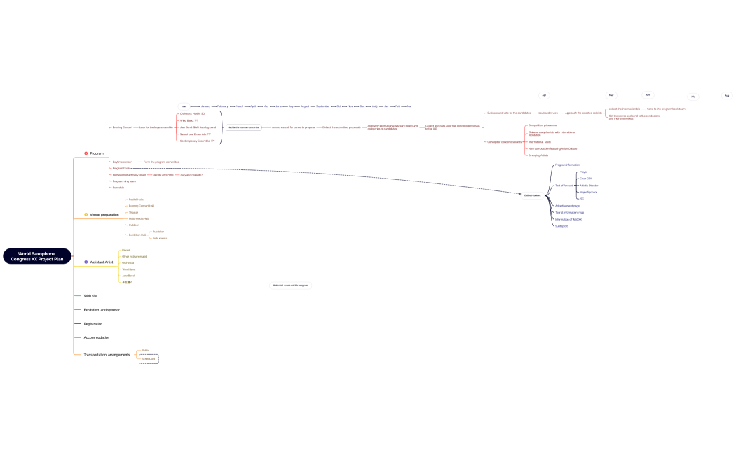
World Saxophone Congress XX Project Plan第二十届世界萨克斯风大会项目计划
World Saxophone Congress XX Project Plan第二十届世界萨克斯风大会项目计划
Shyen Lee
Free
World Saxophone Congress XX Project Plan第二十届世界萨克斯风大会项目计划
World Saxophone Congress XX Project Plan第二十届世界萨克斯风大会项目计划
Shyen Lee
Free
World Saxophone Congress XX  Website site Stucture  第二十屆世界薩克斯管大會網站結構
World Saxophone Congress XX Website site Stucture 第二十屆世界薩克斯管大會網站結構
Shyen Lee
Free
WSCXX Organizing Committee Structure
WSCXX Organizing Committee Structure
Shyen Lee
Free
WSCXX Project Plan
WSCXX Project Plan
Shyen Lee
Free
WSCXX Project Plan
WSCXX Project Plan
Shyen Lee
Free
ASIAN SAXOPHONE LEAGUE COMMITTEE Preparatory MEETING.xmind
ASIAN SAXOPHONE LEAGUE COMMITTEE Preparatory MEETING.xmind
Shyen Lee
Free
Observations des évaluations de concours, basées sur les commentaires de Jean-Marie Londeix dans les JMLISC Observations of competition evaluations, based upon Jean-Marie Londeix’s comments in the JMLISC
Observations des évaluations de concours, basées sur les commentaires de Jean-Marie Londeix dans les JMLISC Observations of competition evaluations, based upon Jean-Marie Londeix’s comments in the JMLISC
Shyen Lee
Free