Skip to main content
EwdFciZnRh

EwdFciZnRh

13templates
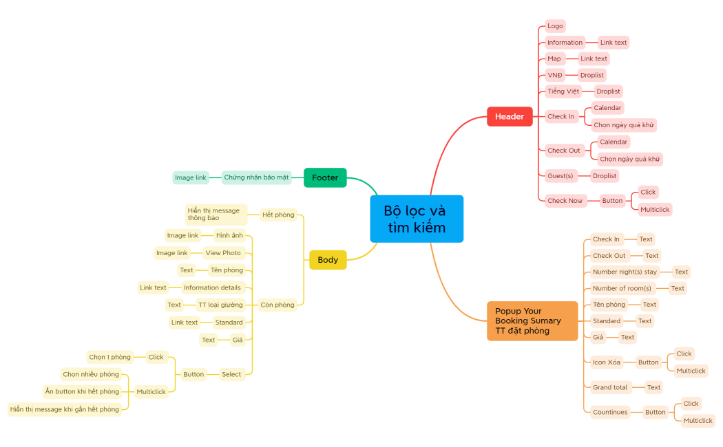
Đặt phòng
Đặt phòng
EwdFciZnRh
Free
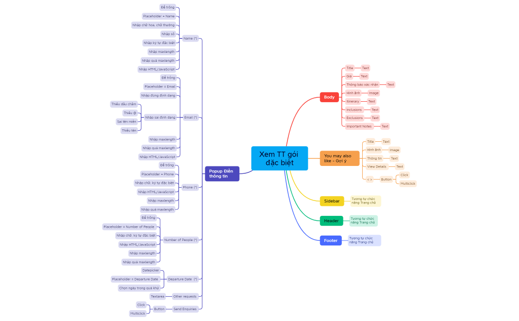
Xem TT gói đặc biệt
Xem TT gói đặc biệt
EwdFciZnRh
Free
Xem TT dịch vụ
Xem TT dịch vụ
EwdFciZnRh
Free
Xem TT phòng
Xem TT phòng
EwdFciZnRh
Free
Trang chủ
Trang chủ
EwdFciZnRh
Free
Xác nhận TT đặt phòng
Xác nhận TT đặt phòng
EwdFciZnRh
Free
Xác nhận TT đặt phòng
Xác nhận TT đặt phòng
EwdFciZnRh
Free
Đặt phòng
Đặt phòng
EwdFciZnRh
Free
Đặt phòng
Đặt phòng
EwdFciZnRh
Free