Skip to main content
Home
Download
Pricing
Contact Sales
Sign In
Sign Up
Maria Nosova
1
templates
All Prices
All Templates
All Languages
Search templates
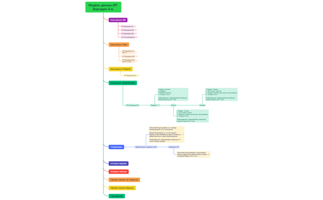
Модель данных ИП Бороздин А.А.
Maria Nosova
Free