Skip to main content
Egor Kuzminykh

Egor Kuzminykh

13templates
План работы StreamSale
План работы StreamSale
Egor Kuzminykh
Free
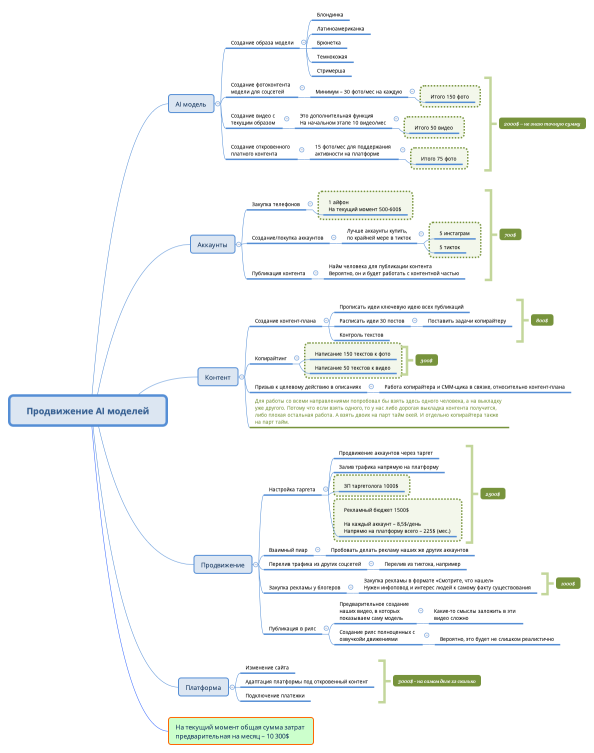
Продвижение AI моделей
Продвижение AI моделей
Egor Kuzminykh
Free
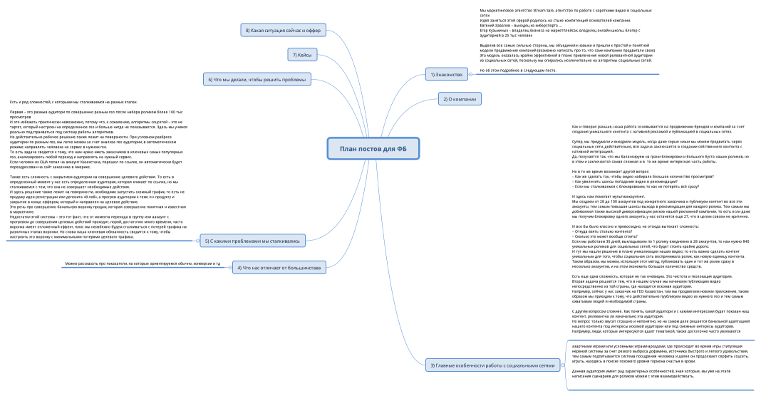
План постов для ФБ
План постов для ФБ
Egor Kuzminykh
Free
Воронка Бразилия Бетбум
Воронка Бразилия Бетбум
Egor Kuzminykh
Free
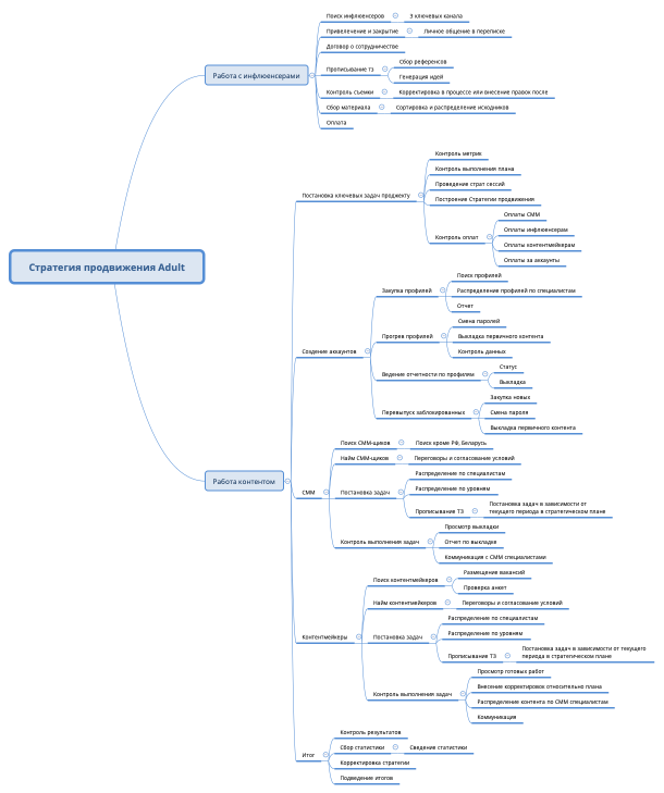
Стратегия продвижения Adult
Стратегия продвижения Adult
Egor Kuzminykh
Free
Стратегия продвижения Adult
Стратегия продвижения Adult
Egor Kuzminykh
Free
Attraction Gamesha
Attraction Gamesha
Egor Kuzminykh
Free
8 поток
8 поток
Egor Kuzminykh
Free
8 поток
8 поток
Egor Kuzminykh
Free