Skip to main content
Home
Download
Pricing
Contact Sales
Sign In
Sign Up
Romano Costanza
2
templates
All Prices
All Templates
All Languages
Search templates
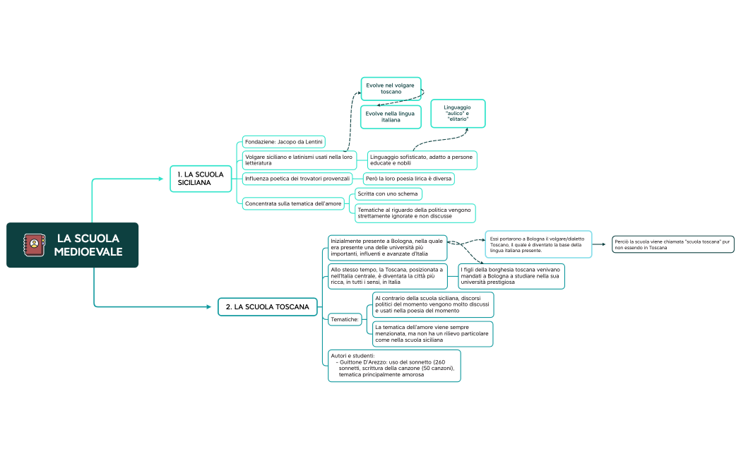
LA SCUOLA MEDIOEVALE (la scuola siciliana e la scuola toscana)
Romano Costanza
Free
Medioevo
Romano Costanza
Free