Skip to main content
EvLirMRNGy

EvLirMRNGy

7templates
Карта Продукта SEO-продвижение сайтов
Карта Продукта SEO-продвижение сайтов
EvLirMRNGy
Free
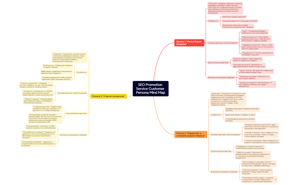
Карта персонажа
Карта персонажа
EvLirMRNGy
Free
Карта продукта - it аутсорсинг
Карта продукта - it аутсорсинг
EvLirMRNGy
Free
Карта продукта (ИТ аутсорсинг)
Карта продукта (ИТ аутсорсинг)
EvLirMRNGy
Free
Карта продукта (ИТ аутсорсинг)
Карта продукта (ИТ аутсорсинг)
EvLirMRNGy
Free
Map
Map
EvLirMRNGy
Free
Mind Map Персонажи клиентов компании по организации корпоративных сетей передачи данных
Mind Map Персонажи клиентов компании по организации корпоративных сетей передачи данных
EvLirMRNGy
Free