Skip to main content
Home
Download
Pricing
Contact Sales
Sign In
Sign Up
Анастасия Гусева
2
templates
All Prices
All Templates
All Languages
Search templates
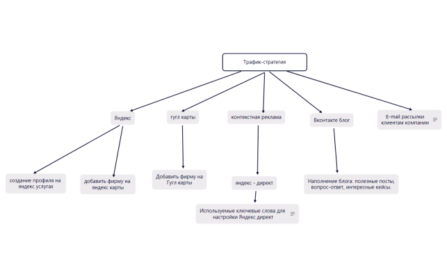
Трафик-стратегия
Анастасия Гусева
Free
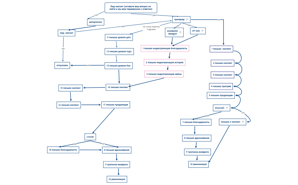
стратегия писем
Анастасия Гусева
Free