Skip to main content
EuJLVDlqYF

EuJLVDlqYF

10templates
Untitled 2
Untitled 2
EuJLVDlqYF
Free
Normas generales del procedimiento administrativo.
Normas generales del procedimiento administrativo.
EuJLVDlqYF
Free
Normas generales del procedimiento administrativo
Normas generales del procedimiento administrativo
EuJLVDlqYF
Free
Psicología educativa
Psicología educativa
EuJLVDlqYF
Free
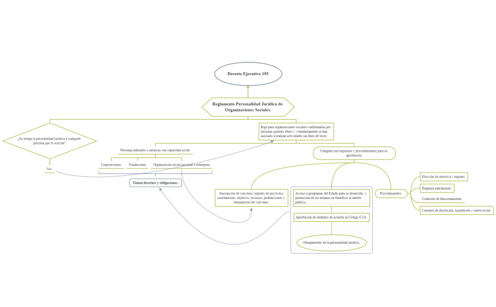
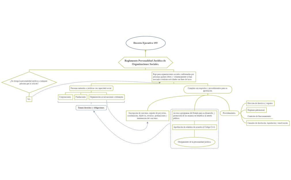
Decreto ejecutivo 193
Decreto ejecutivo 193
EuJLVDlqYF
Free
Decreto Ejecutivo 193
Decreto Ejecutivo 193
EuJLVDlqYF
Free
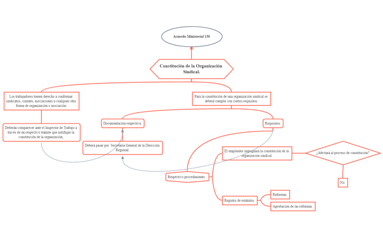
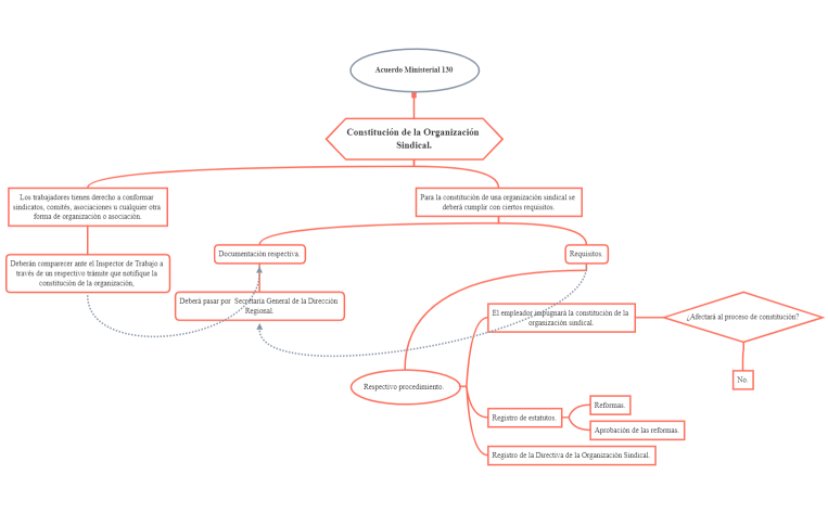
Acuerdo Ministerial 130
Acuerdo Ministerial 130
EuJLVDlqYF
Free
Acuerdo Ministerial 130
Acuerdo Ministerial 130
EuJLVDlqYF
Free
Acto administrativo
Acto administrativo
EuJLVDlqYF
Free