Skip to main content
Home
Download
Pricing
Contact Sales
Sign In
Sign Up
Marc Glaeser
2
templates
All Prices
All Templates
All Languages
Search templates
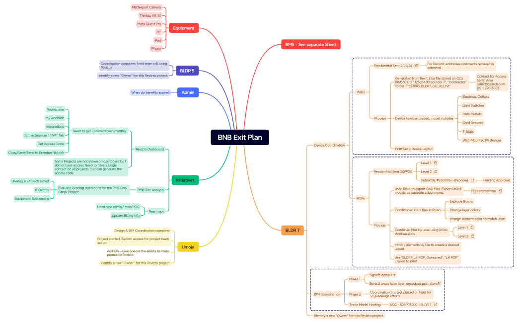
BNB Exit Plan
Marc Glaeser
Free
BMS Sierra TI - Model Sharing
Marc Glaeser
Free