Skip to main content
Home
Download
Pricing
Contact Sales
Sign In
Sign Up
Иван Комаров
3
templates
All Prices
All Templates
All Languages
Search templates
Майнд-карта Research
Иван Комаров
Free
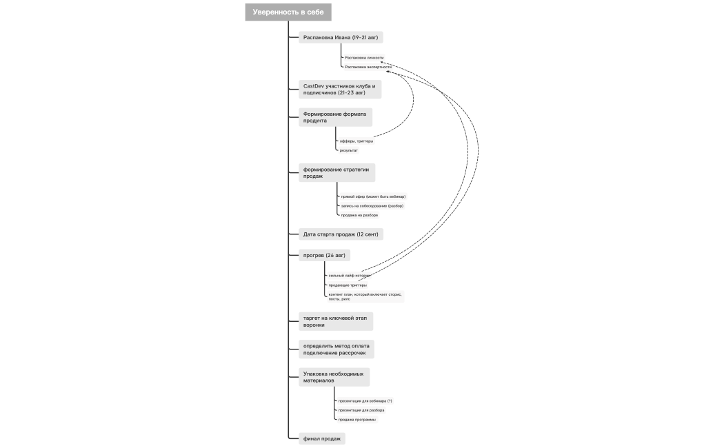
Уверенность в себе
Иван Комаров
Free
Мария Альпидовская
Иван Комаров
Free