Skip to main content
ErVuHVTfQJ

ErVuHVTfQJ

10templates
Логическая карта
Логическая карта
ErVuHVTfQJ
Free
неваляшка
неваляшка
ErVuHVTfQJ
Free
Лист 1
Лист 1
ErVuHVTfQJ
Free
Лист 1
Лист 1
ErVuHVTfQJ
Free
Результаты опросника в инстаграме
Результаты опросника в инстаграме
ErVuHVTfQJ
Free
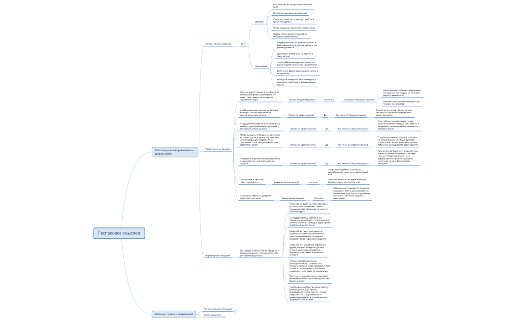
Распаковка смыслов
Распаковка смыслов
ErVuHVTfQJ
Free
Лист 1
Лист 1
ErVuHVTfQJ
Free
Варианты оффера
Варианты оффера
ErVuHVTfQJ
Free
Для таргетологов 3
Для таргетологов 3
ErVuHVTfQJ
Free