Skip to main content
Home
Download
Pricing
Contact Sales
Sign In
Sign Up
ErQfLwWIBt
1
templates
All Prices
All Templates
All Languages
Search templates
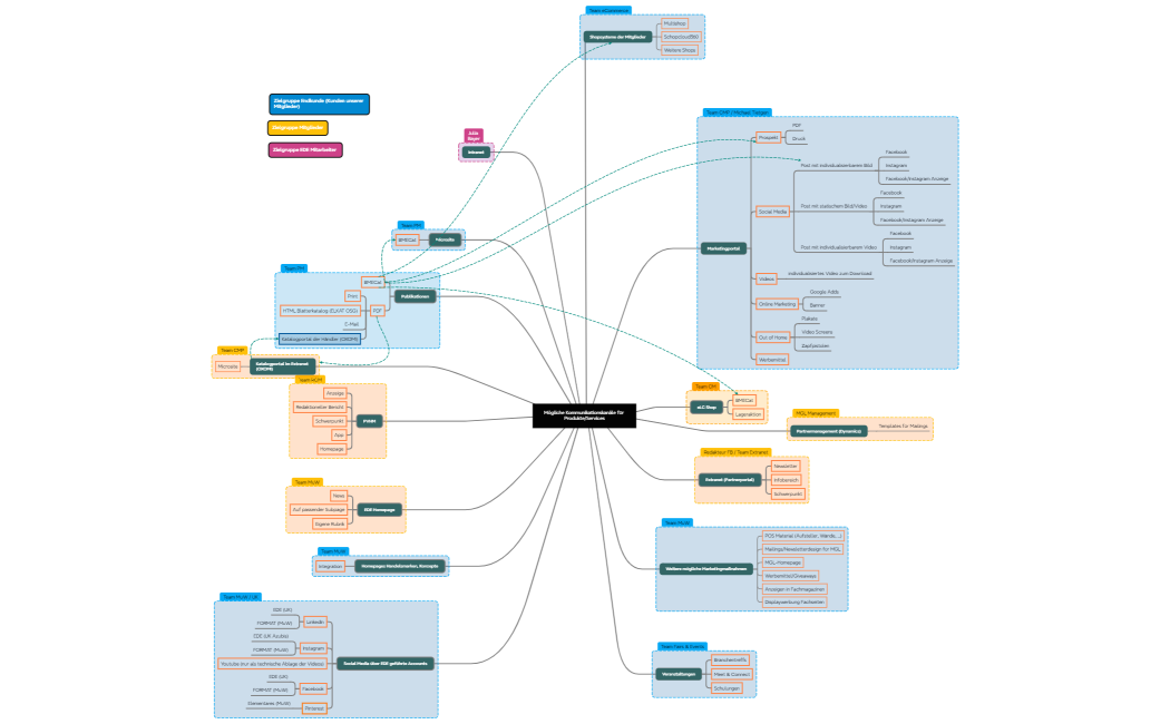
24_10_23 Content u Kanäle im GBM
ErQfLwWIBt
Free