Skip to main content
Home
Download
Pricing
Contact Sales
Sign In
Sign Up
Miriam Giersdorff
2
templates
All Prices
All Templates
All Languages
Search templates
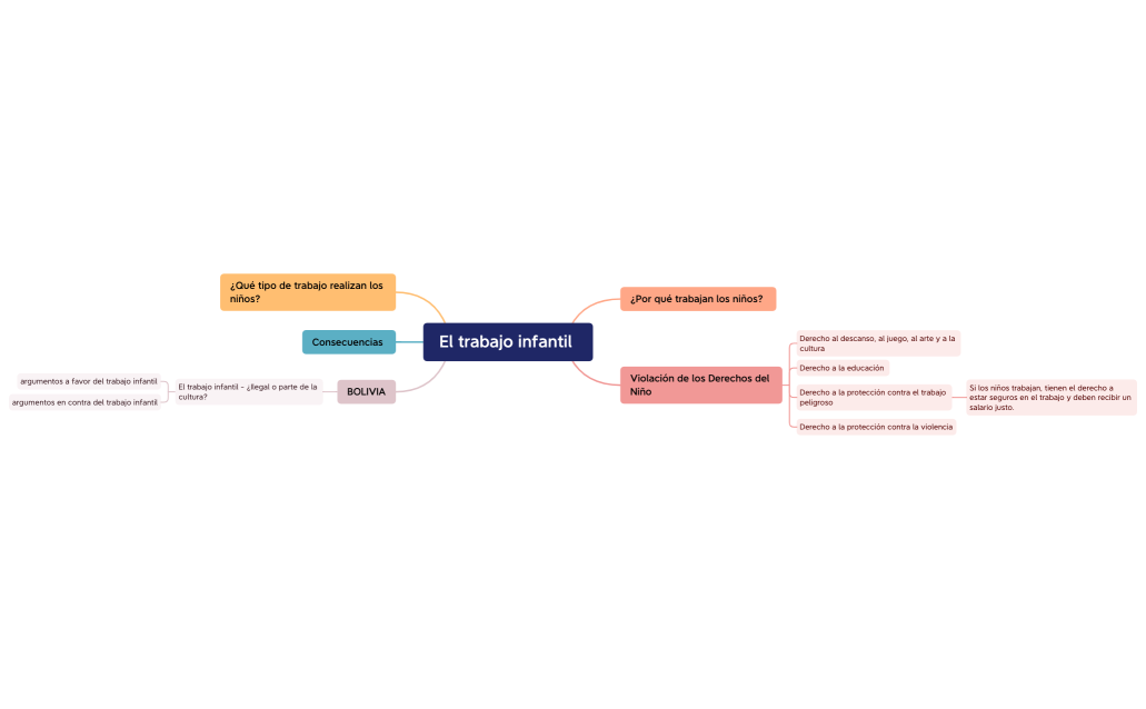
Map 1
Miriam Giersdorff
Free
Map 1
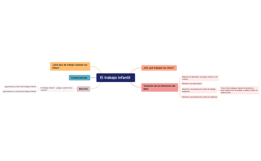
Miriam Giersdorff
Free