Skip to main content
Chiara Cavicchia

Chiara Cavicchia

21templates
DIAGNOSTICA IN NEURO
DIAGNOSTICA IN NEURO
Chiara Cavicchia
Free
TESSUTO EPITELIALE
FeaturedXmind Favorites
TESSUTO EPITELIALE
Chiara Cavicchia
Free
TESSUTO CONNETTIVO
TESSUTO CONNETTIVO
Chiara Cavicchia
Free
TESSUTO CONNETTIVO
TESSUTO CONNETTIVO
Chiara Cavicchia
Free
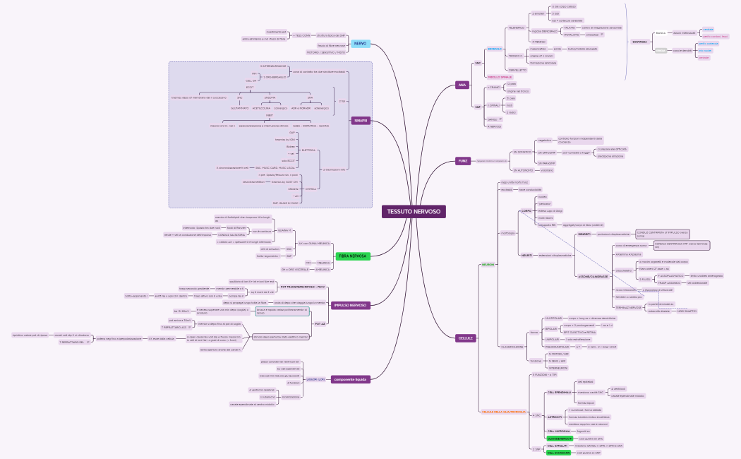
TESSUTO NERVOSO
TESSUTO NERVOSO
Chiara Cavicchia
Free
IL DOPING
IL DOPING
Chiara Cavicchia
Free
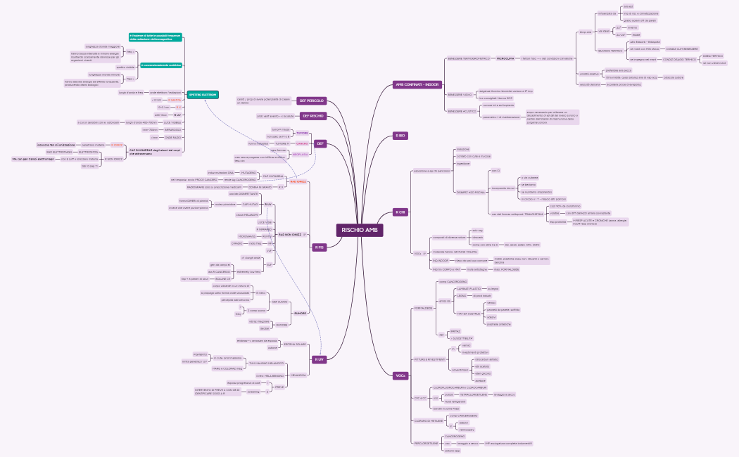
RISCHIO AMB
RISCHIO AMB
Chiara Cavicchia
Free
IGIENE
IGIENE
Chiara Cavicchia
Free
SICUREZZA ACQUATICA NEGLI IMP. SPORTIVI
SICUREZZA ACQUATICA NEGLI IMP. SPORTIVI
Chiara Cavicchia
Free