Skip to main content
Home
Download
Pricing
Contact Sales
Sign In
Sign Up
praveen dayalan
1
templates
All Prices
All Templates
All Languages
Search templates
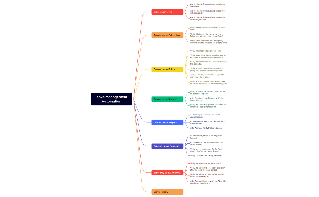
Leave Management Automation
praveen dayalan
Free