Skip to main content
Thuy Nguyen

Thuy Nguyen

4templates
TD for Change Password_ThuyNguyen
TD for Change Password_ThuyNguyen
Thuy Nguyen
Free
TD for Change Password_ThuyNguyen
TD for Change Password_ThuyNguyen
Thuy Nguyen
Free
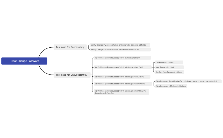
TD for Change Password
TD for Change Password
Thuy Nguyen
Free
TestDesign for Func
TestDesign for Func
Thuy Nguyen
Free