Skip to main content
Arina Kotelnikova

Arina Kotelnikova

6templates
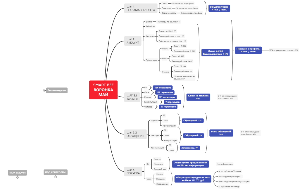
SMART BEE ВОРОНКА МАЙ
SMART BEE ВОРОНКА МАЙ
Arina Kotelnikova
Free
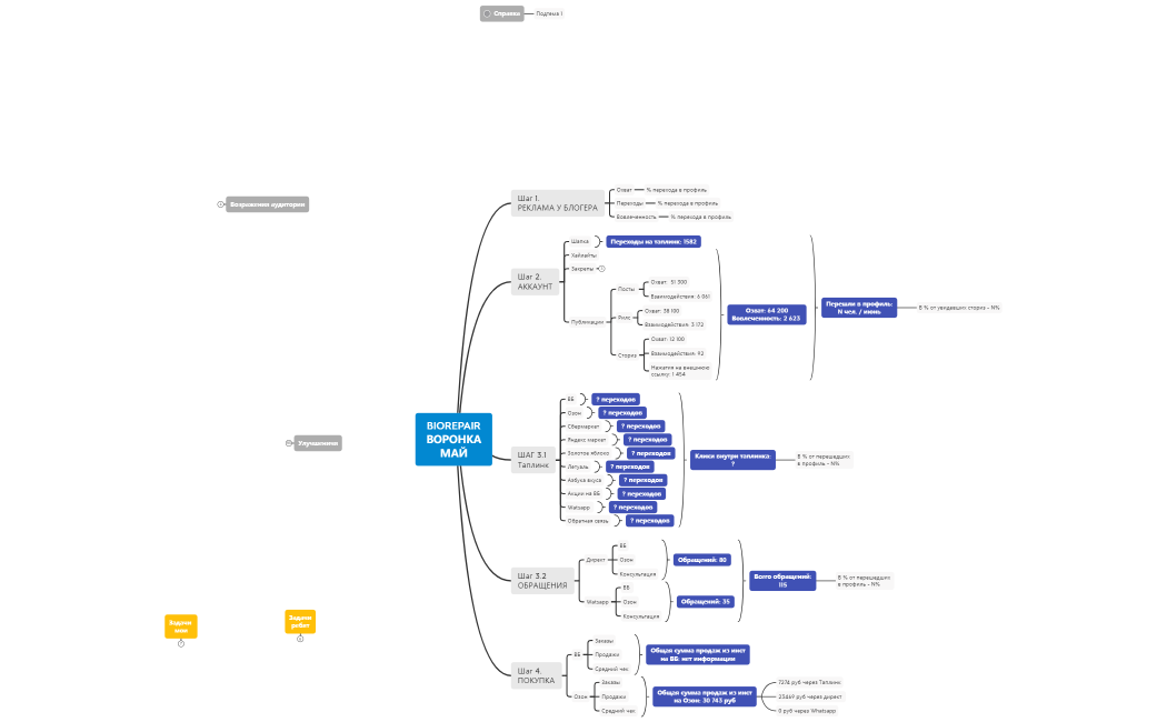
BIOREPAIR ВОРОНКА МАЙ
BIOREPAIR ВОРОНКА МАЙ
Arina Kotelnikova
Free
SMART BEE ВОРОНКА МАЙ
SMART BEE ВОРОНКА МАЙ
Arina Kotelnikova
Free
Воронка СБ
Воронка СБ
Arina Kotelnikova
Free
BIOREPAIR ВОРОНКА
BIOREPAIR ВОРОНКА
Arina Kotelnikova
Free
ВОРОНКА BIOREPAIR
ВОРОНКА BIOREPAIR
Arina Kotelnikova
Free