Skip to main content
Home
Download
Pricing
Contact Sales
Sign In
Sign Up
Элина Щербинина
1
templates
All Prices
All Templates
All Languages
Search templates
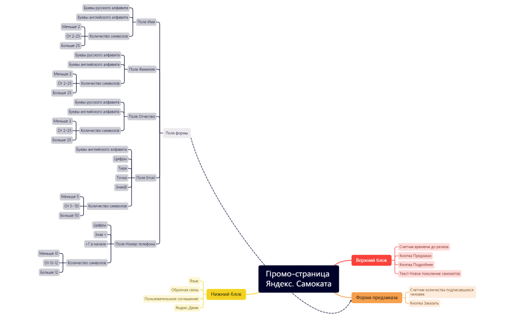
Промо-страница Яндекс. Самоката Визуализация.xmind
Элина Щербинина
Free