Skip to main content
Home
Download
Pricing
Contact Sales
Sign In
Sign Up
tran nhung
2
templates
All Prices
All Templates
All Languages
Search templates
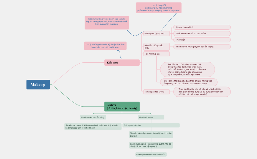
Makeup
tran nhung
Free
HỌC VIỆN
tran nhung
Free