Skip to main content
Home
Download
Pricing
Contact Sales
Sign In
Sign Up
EobFBbiZZd
4
templates
All Prices
All Templates
All Languages
Search templates
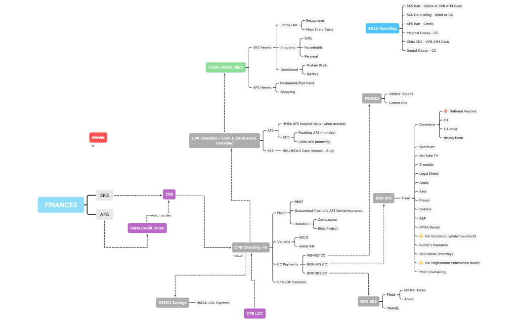
AFS_SKS_FINANCES
EobFBbiZZd
Free
Restoration Life Fractal
EobFBbiZZd
Free
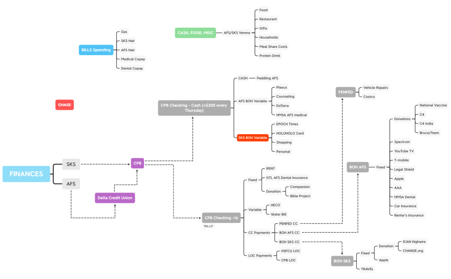
AFS_SKS_FINANCES_Solution
EobFBbiZZd
Free
Community Fractal
EobFBbiZZd
Free