Skip to main content
Home
Download
Pricing
Contact Sales
Sign In
Sign Up
виктория абрамчик
5
templates
All Prices
All Templates
All Languages
Search templates
Мария Далида
виктория абрамчик
Free
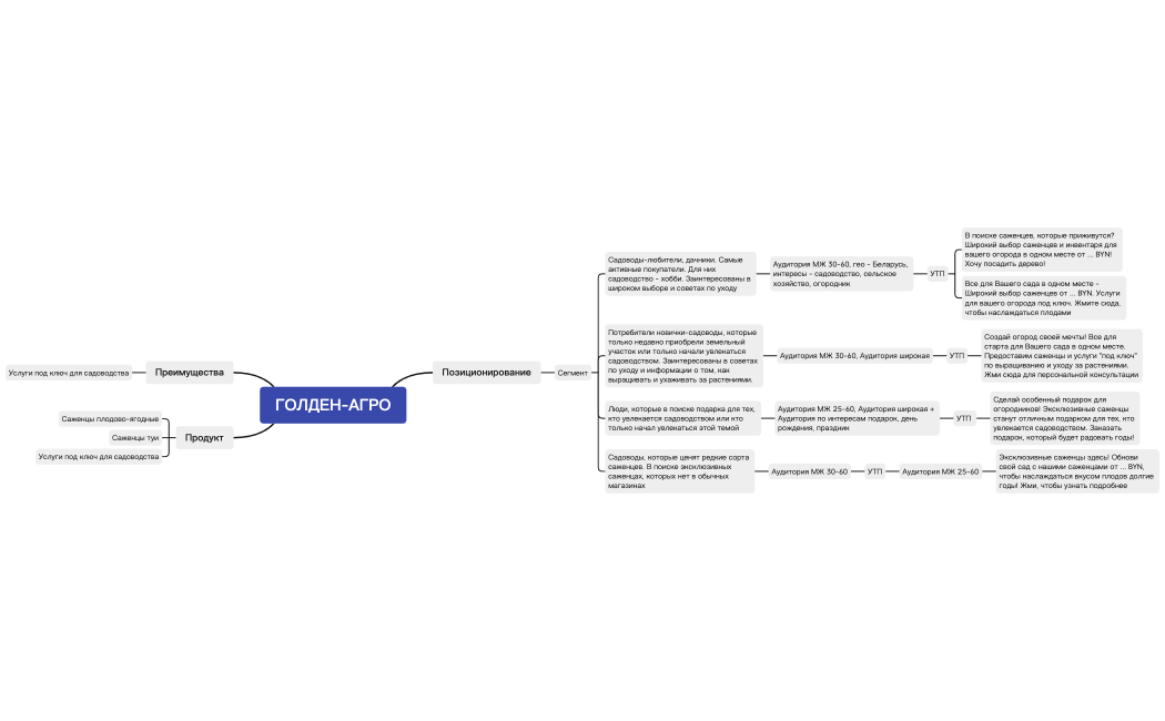
ГОЛДЕН-АГРО
виктория абрамчик
Free
Без названия
виктория абрамчик
Free
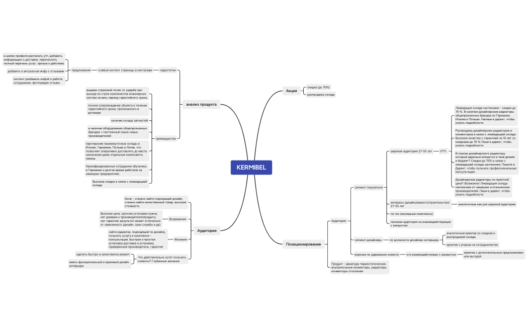
KERMIBEL
виктория абрамчик
Free
KERMIBEL
виктория абрамчик
Free