Skip to main content
Home
Download
Pricing
Contact Sales
Sign In
Sign Up
Audrey Barruol
3
templates
All Prices
All Templates
All Languages
Search templates
Les 10 meilleurs aliments anti-cholestérol
Audrey Barruol
Free
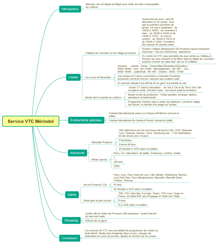
Service VTC Mérindol
Audrey Barruol
Free
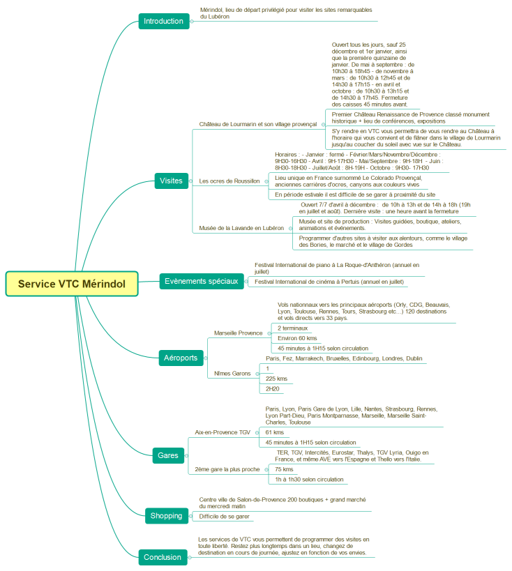
Service VTC Mérindol
Audrey Barruol
Free