Skip to main content
Home
Download
Pricing
Contact Sales
Sign In
Sign Up
Olha Kim
2
templates
All Prices
All Templates
All Languages
Search templates
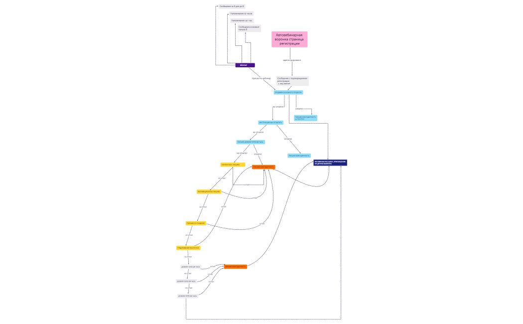
Автовебинарная воронка страница регистрации
Olha Kim
Free
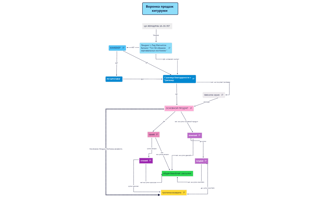
Воронка продаж кигуруми
Olha Kim
Free