Skip to main content
Home
Download
Pricing
Contact Sales
Sign In
Sign Up
Susana Villarroel
2
templates
All Prices
All Templates
All Languages
Search templates
Map 1
Susana Villarroel
Free
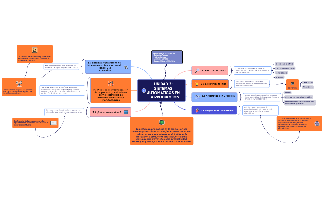
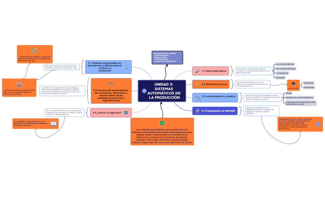
U3-Sistemas automáticos en la producción. 4to sec.
Susana Villarroel
Free