Skip to main content
Home
Download
Pricing
Contact Sales
Sign In
Sign Up
EnlGgbmIGw
5
templates
All Prices
All Templates
All Languages
Search templates
Map 1
EnlGgbmIGw
Free
Xmind Favorites
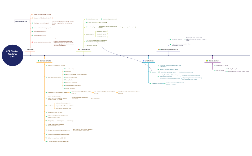
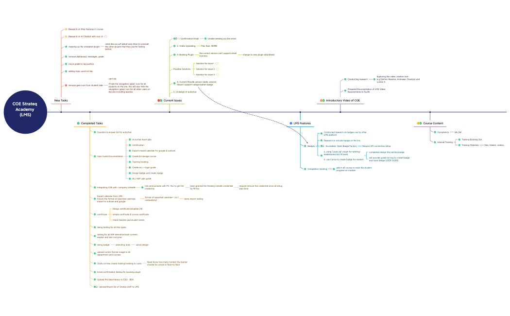
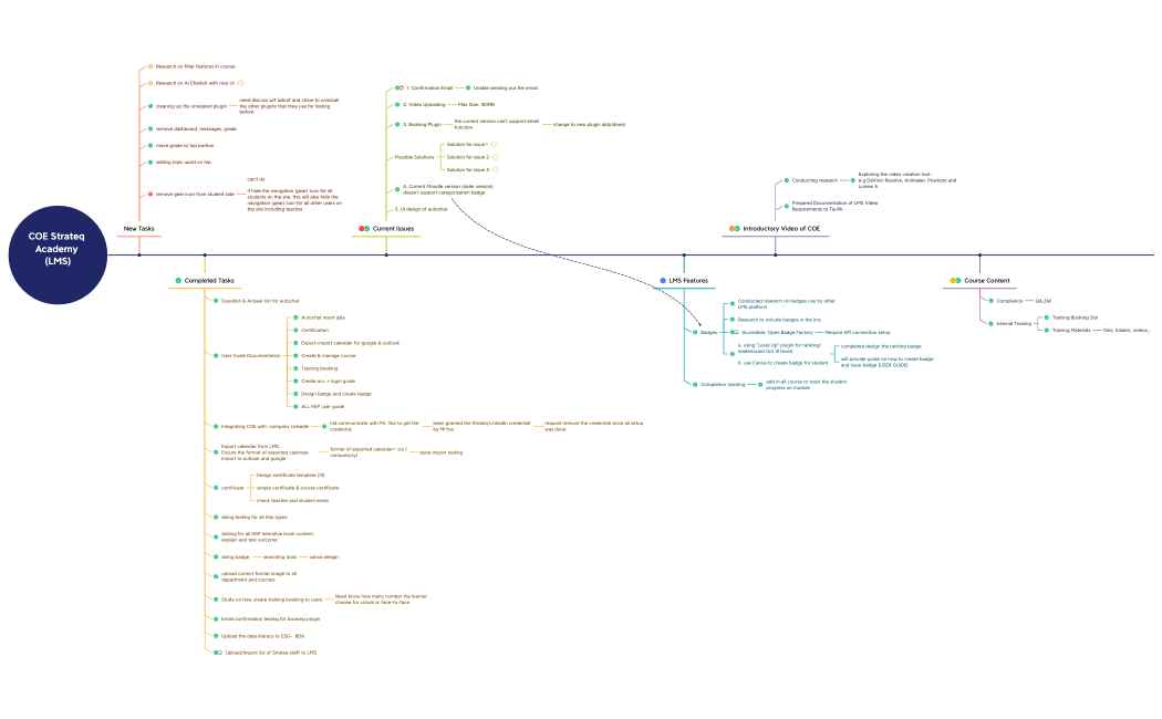
COE Academy Strateq.xmind
EnlGgbmIGw
Free
Map 1
EnlGgbmIGw
Free
Map 1
EnlGgbmIGw
Free
COE Academy Strateq.xmind
EnlGgbmIGw
Free