Skip to main content
Home
Download
Pricing
Contact Sales
Sign In
Sign Up
Oksana Tihonova
2
templates
All Prices
All Templates
All Languages
Search templates
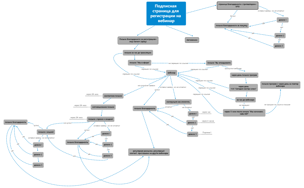
автовебинарная воронка
Oksana Tihonova
Free
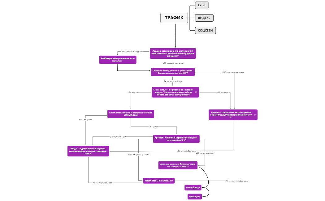
стратегия
Oksana Tihonova
Free