Skip to main content
Home
Download
Pricing
Contact Sales
Sign In
Sign Up
fiona chew
3
templates
All Prices
All Templates
All Languages
Search templates
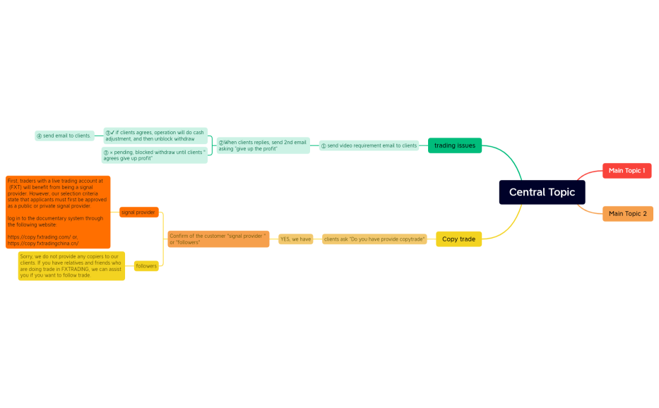
trading issue 思维导图 1
fiona chew
Free
trading issue 思维导图 and copytrading
fiona chew
Free
trading issue 思维导图 and copytrading
fiona chew
Free