Skip to main content
Theara Vathnak Tay

Theara Vathnak Tay

3templates
SOP of KAKCENT Content & Video
SOP of KAKCENT Content & Video
Theara Vathnak Tay
Free
SOP of KAKCENT Content & Video
SOP of KAKCENT Content & Video
Theara Vathnak Tay
Free
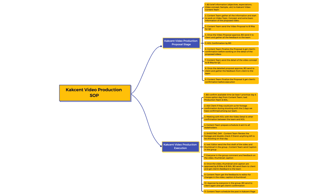
Kakcent Video Production SOP
Kakcent Video Production SOP
Theara Vathnak Tay
Free