Skip to main content
Home
Download
Pricing
Contact Sales
Sign In
Sign Up
José de Jesus Filho
2
templates
All Prices
All Templates
All Languages
Search templates
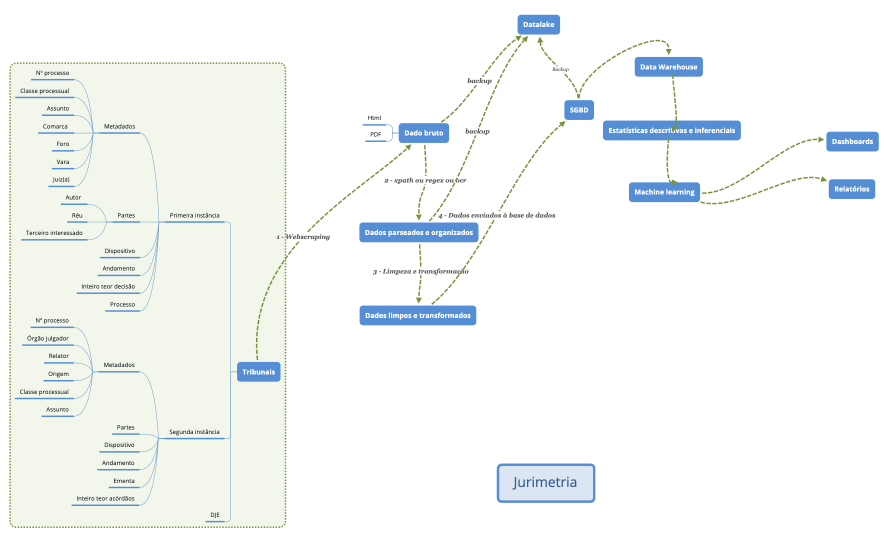
Jurimetria
José de Jesus Filho
Free
postgresql_cluster
José de Jesus Filho
Free