Skip to main content
EnXPlePKDP

EnXPlePKDP

7templates
Карта должности для ДИ продавца-консультанта
Карта должности для ДИ продавца-консультанта
EnXPlePKDP
Free
Домашний лимонад с лимоном и мятой
Домашний лимонад с лимоном и мятой
EnXPlePKDP
Free
Royal Oil
Royal Oil
EnXPlePKDP
Free
Royal Oil
Royal Oil
EnXPlePKDP
Free
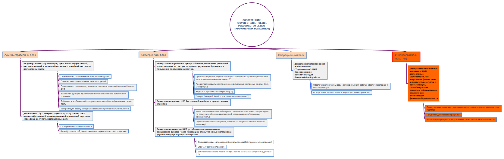
Собственник (осуществляет общее руководство сетью парфюмерных магазинов)
Собственник (осуществляет общее руководство сетью парфюмерных магазинов)
EnXPlePKDP
Free
Royal Oil
Royal Oil
EnXPlePKDP
Free
Собственник (осуществляет общее руководство сетью парфюмерных магазинов)
Собственник (осуществляет общее руководство сетью парфюмерных магазинов)
EnXPlePKDP
Free