Skip to main content
Home
Download
Pricing
Contact Sales
Sign In
Sign Up
Дарья Сапронова
4
templates
All Prices
All Templates
All Languages
Search templates
Без названия
Дарья Сапронова
Free
Вводный урок
Дарья Сапронова
Free
Этапы запуска
Дарья Сапронова
Free
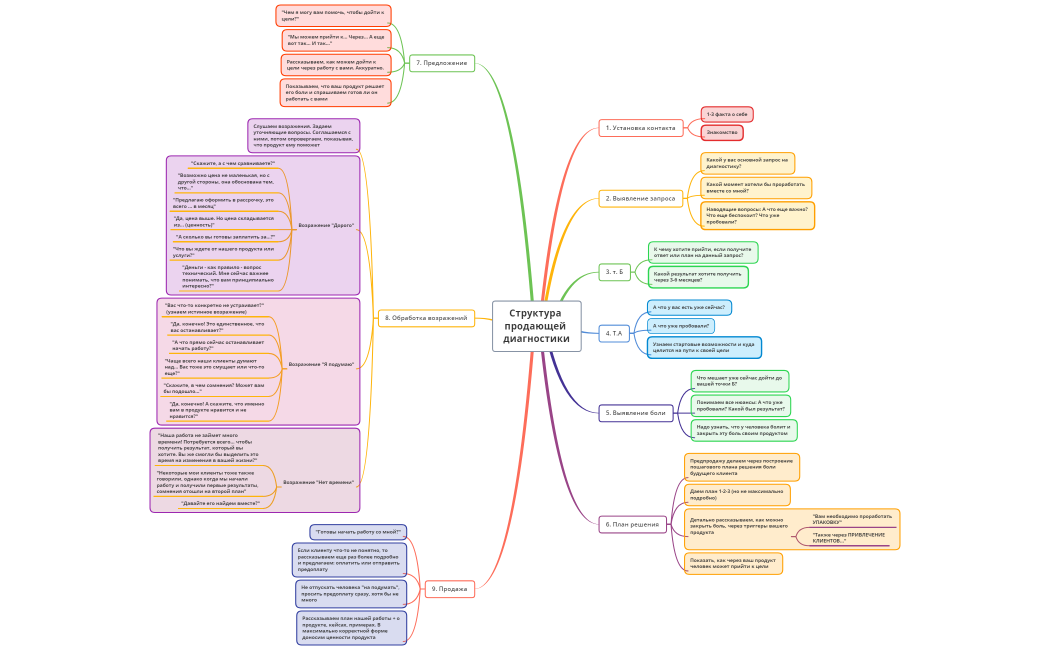
Структура продающей диагностики
Дарья Сапронова
Free