Skip to main content
Home
Download
Pricing
Contact Sales
Sign In
Sign Up
Елена Воробьева
3
templates
All Prices
All Templates
All Languages
Search templates
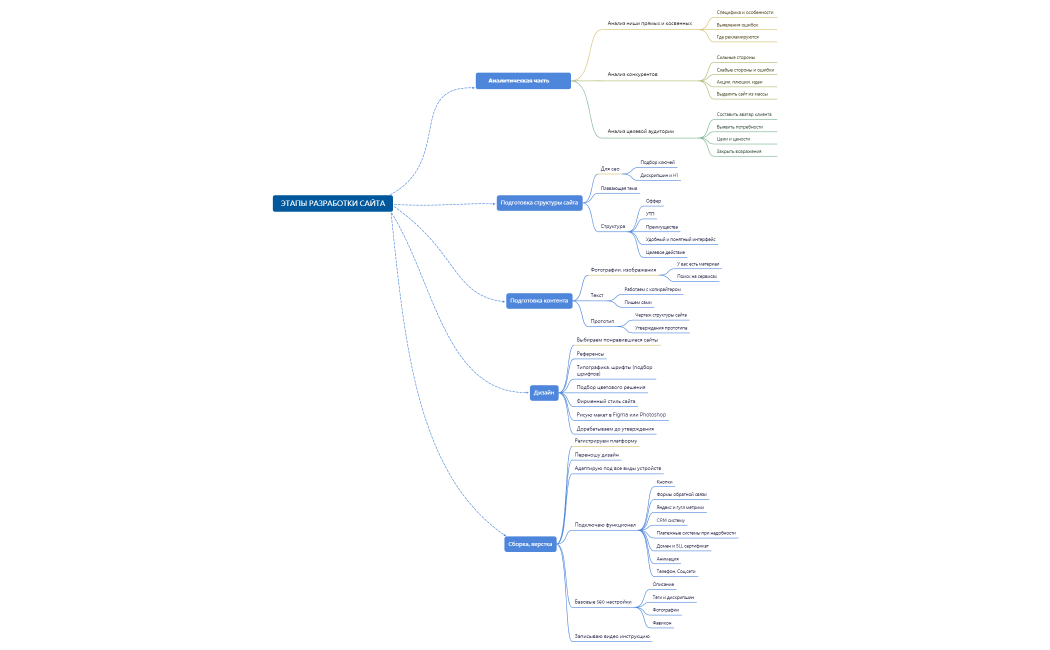
Этапы создания сайта
Елена Воробьева
Free
Этапы создания сайта
Елена Воробьева
Free
Этапы создания сайта
Елена Воробьева
Free