Skip to main content
EknXJuFOYY

EknXJuFOYY

6templates
Map 1
Map 1
EknXJuFOYY
Free
sky-flow.ru - финальная структура под согласование
sky-flow.ru - финальная структура под согласование
EknXJuFOYY
Free
sky-flow.ru
sky-flow.ru
EknXJuFOYY
Free
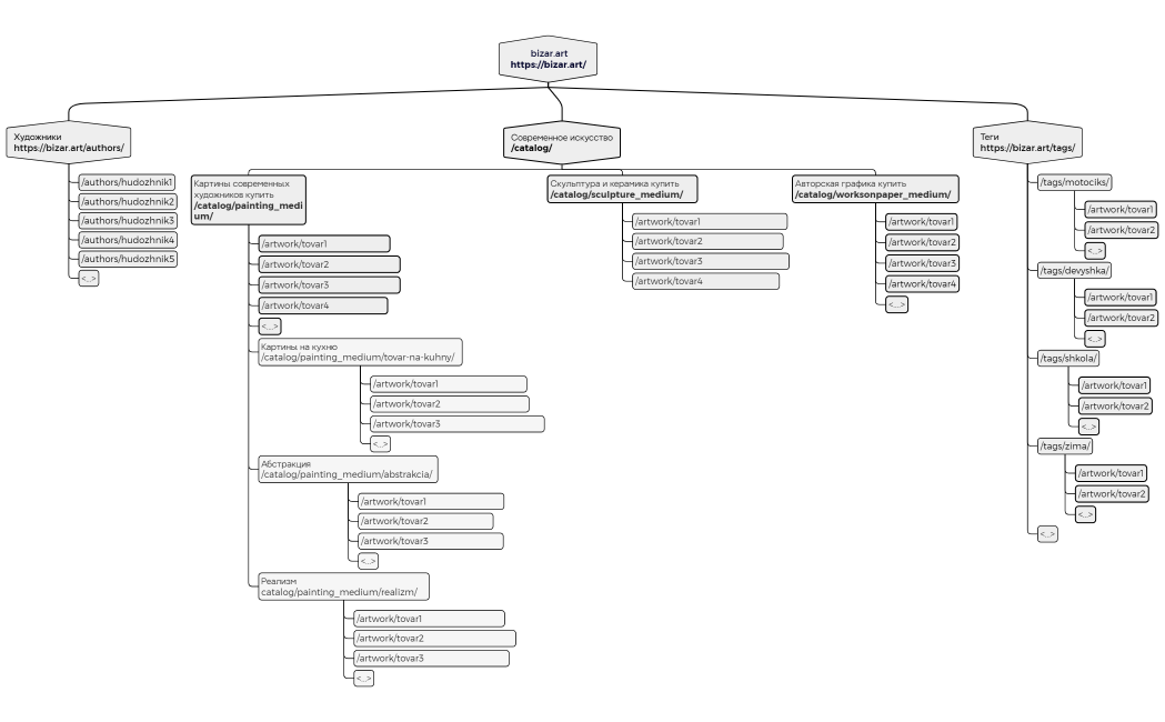
 bizar.arthttpsbizar.art
bizar.arthttpsbizar.art
EknXJuFOYY
Free
 bizar.arthttpsbizar.art
bizar.arthttpsbizar.art
EknXJuFOYY
Free
 bizar.arthttpsbizar.art
bizar.arthttpsbizar.art
EknXJuFOYY
Free