Skip to main content
Home
Download
Pricing
Contact Sales
Sign In
Sign Up
EkekQdiWUU
1
templates
All Prices
All Templates
All Languages
Search templates
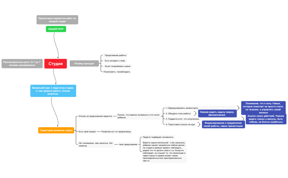
Работа на студии
EkekQdiWUU
Free