Skip to main content
Home
Download
Pricing
Contact Sales
Sign In
Sign Up
EkQihYvYGA
9
templates
All Prices
All Templates
All Languages
Search templates
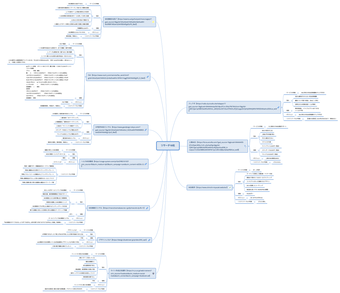
リサーチ10社
EkQihYvYGA
Free
リサーチ10社
EkQihYvYGA
Free
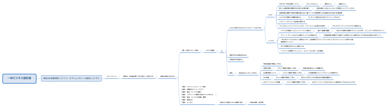
一休ビジネス設計図
EkQihYvYGA
Free
一休ビジネス設計図
EkQihYvYGA
Free
一休ビジネス設計図
EkQihYvYGA
Free
一休ビジネス設計図
EkQihYvYGA
Free
一休ビジネス設計図
EkQihYvYGA
Free
一休ビジネス設計図
EkQihYvYGA
Free
一休ビジネス設計図
EkQihYvYGA
Free