Skip to main content
Ekaterina Zolotova

Ekaterina Zolotova

6templates
Лист 1
Лист 1
Ekaterina Zolotova
Free
5 Образец обоснование оффера.xmind
5 Образец обоснование оффера.xmind
Ekaterina Zolotova
Free
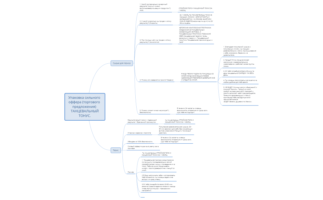
4 Упаковка сильного оффера (торгового предложения)   ТАНЦЕВАЛЬНЫЙ ТОНУС..xmind
4 Упаковка сильного оффера (торгового предложения) ТАНЦЕВАЛЬНЫЙ ТОНУС..xmind
Ekaterina Zolotova
Free
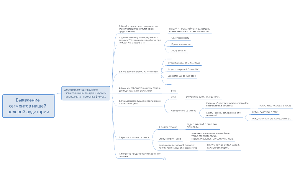
Распаковка смыслов ЛЕДИ..xmind
Распаковка смыслов ЛЕДИ..xmind
Ekaterina Zolotova
Free
Лист 1
Лист 1
Ekaterina Zolotova
Free
Лист 1
Лист 1
Ekaterina Zolotova
Free