Skip to main content
Home
Download
Pricing
Contact Sales
Sign In
Sign Up
EjlAElYLXN
10
templates
All Prices
All Templates
All Languages
Search templates
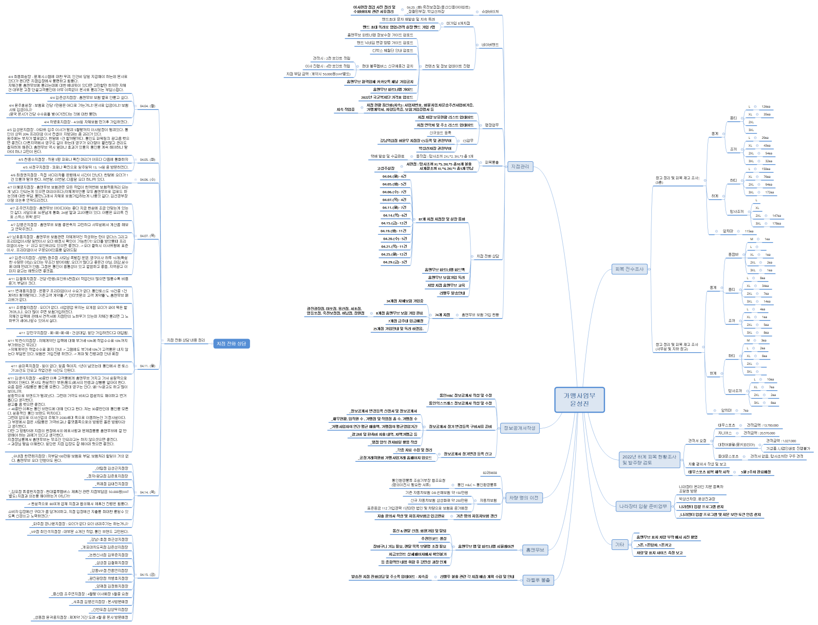
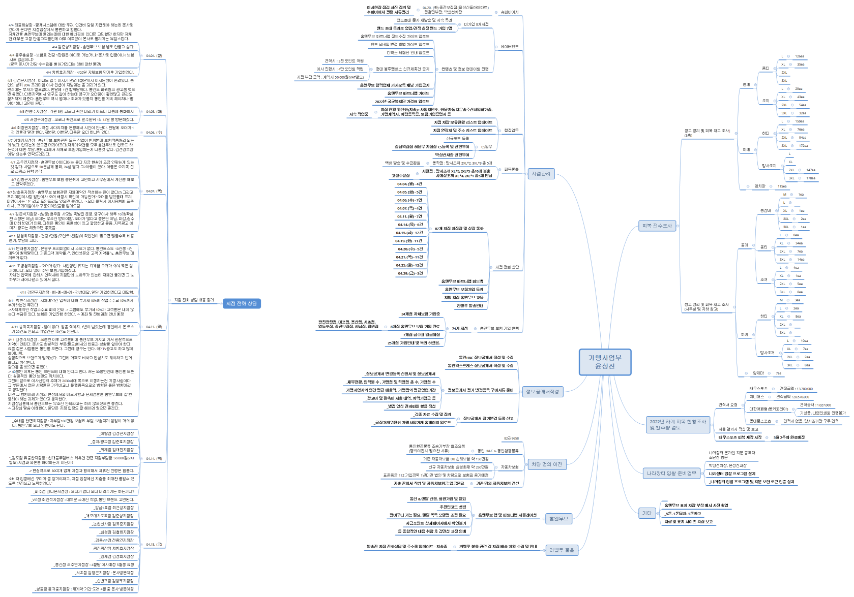
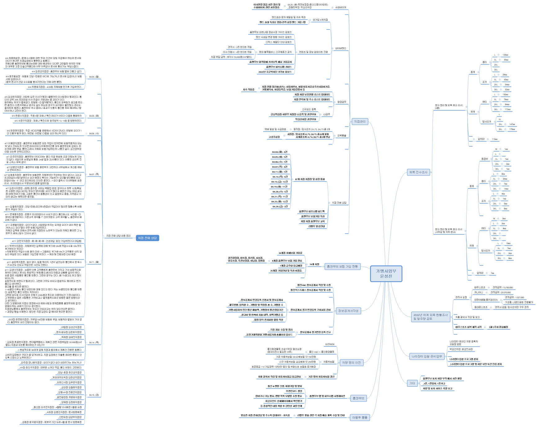
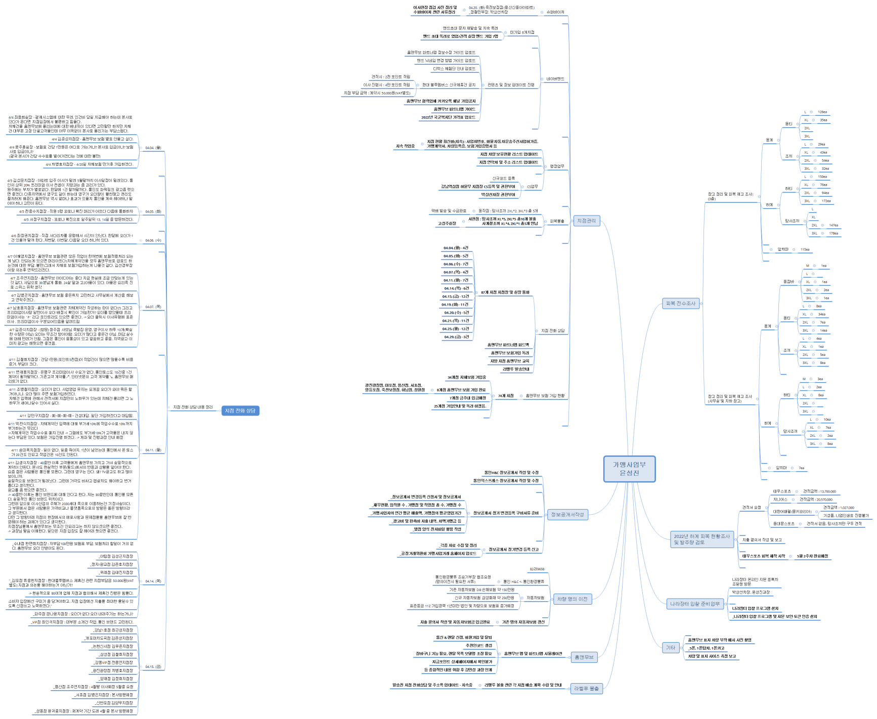
가맹사업부 윤성진
EjlAElYLXN
Free
가맹사업부 윤성진
EjlAElYLXN
Free
가맹사업부 윤성진
EjlAElYLXN
Free
가맹사업부 윤성진
EjlAElYLXN
Free
가맹사업부 윤성진
EjlAElYLXN
Free
가맹사업부 윤성진
EjlAElYLXN
Free
가맹사업부 윤성진
EjlAElYLXN
Free
가맹사업부 윤성진
EjlAElYLXN
Free
팀장회의록(가맹관리부 박상선)
EjlAElYLXN
Free
1
2