Skip to main content
Martín Ayala

Martín Ayala

38templates
Quemaduras
Quemaduras
Martín Ayala
Free
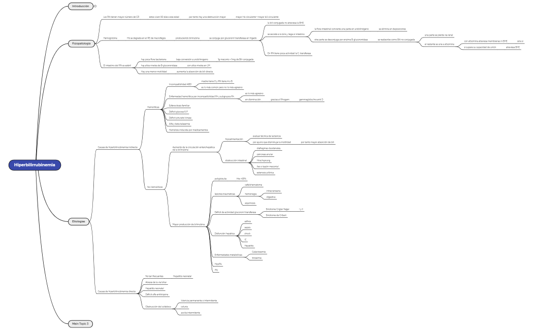
Hiperbilirrubinemia
Hiperbilirrubinemia
Martín Ayala
Free
Dermato Pediatría
Dermato Pediatría
Martín Ayala
Free
Lactante Vomitador
Lactante Vomitador
Martín Ayala
Free
Parotiditis
Parotiditis
Martín Ayala
Free
Hiperbilirrubinemia
Hiperbilirrubinemia
Martín Ayala
Free
Constipación
Constipación
Martín Ayala
Free
Macro y Microcefalia
Macro y Microcefalia
Martín Ayala
Free
Cetoacidosis Diabética
Cetoacidosis Diabética
Martín Ayala
Free