Skip to main content
Home
Download
Pricing
Contact Sales
Sign In
Sign Up
Lama q
4
templates
All Prices
All Templates
All Languages
Search templates
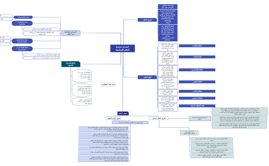
المدخل لدراسة النظم الإسلامية
Lama q
Free
Untitled
Lama q
Free
Untitled
Lama q
Free
المدخل لدراسة النظم الإسلامية
Lama q
Free